MyOw Logo

Project Overview

MyOw is a digital care assistant for pet owners. It is an app that is designed to be used on mobile device that can diagnose a pets symptoms, help with animals that are lost or found and assist in finding an appropriate vet.

Challenges

The biggest challenge was to really understand what the users would want in a Pet care app. At the start of the project the team had several assumptions that ultimately proved to be incorrect. The founding idea of the app was to provide pet owners with a 24h find a vet service. Although useful, it's not what pet owners really need, as on average they only have a medical emergency once or twice in a pets life.

After considerable user research I found that pet owners really didn't trust animal medical information online and they often found conflicting information. They also seemed to loose their cat or their dog more often than we had assumed and this above all else cause them the most distress. So these two project requirements became a priority.

Persona & Story boards

Persona

MyOw Persona

Story Boards

MyOw Story Board 1
MyOw Story Board 2

State Transition Diagram

MyOw State Transition Diagram

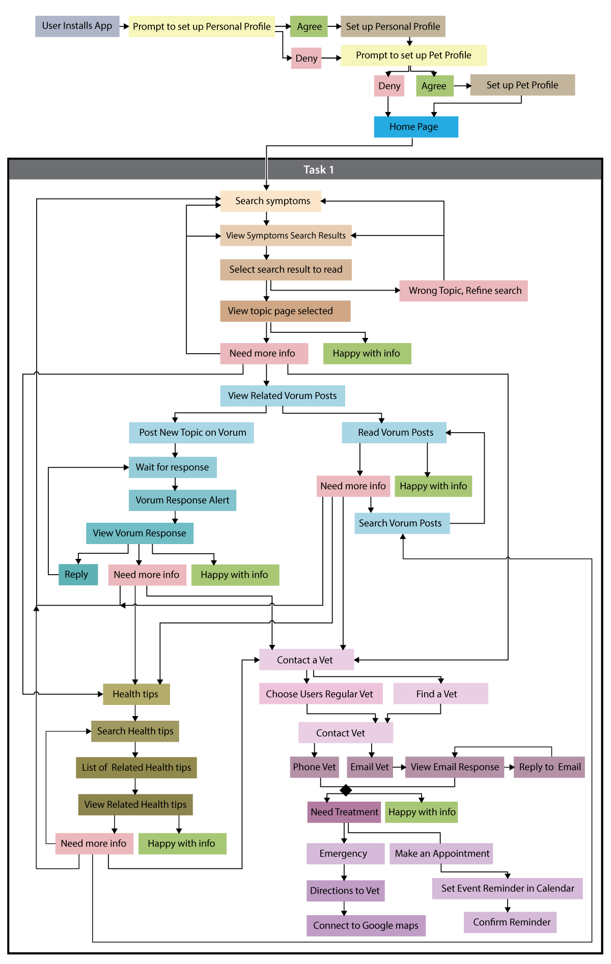
Task Flow Diagram

MyOw Task Flow Diagram

Logo Design

Early concepts

I really wanted to give the app logo a sense youthful fun, to encourage children to download the app. I came up with a happy little dog and experimented with him popping up at differnt parts of the logo. Ultimatly The team felt he looked too happy & healthy. So they asked for something more medical, based on their feedback I created a logo that would look out of place in a phamacy.

MyOw logo 1
MyOw logo 2
MyOw logo 3




MyOw logo 4

Final Logo

Ultimatly The team felt he looked too happy and wanted something more medical, so I created a logo that would look out of place in a phamacy. The icon is very distincive so it can be used to represent the brand without the text.




MyOw logo finasl

Wire frames

MyOw Home app

Home Page

MyOw Health tips

Health tips Page

MyOw Lost & Found

Lost & Found Page

Other Projects